注册账号 ×
手机号
学员姓名
公司名称
邮箱
密码
验证码
{{regerrormsg}}
生态环境部:两项大气生态环境标准公开征求意见
发布日期:2025年10月12日 阅读次数:217 收藏
近日,生态环境部发布了关于公开征求《环境空气质量监测点位布设技术规范(修订HJ 664-2013)》等2项国家生态环境标准意见的通知。相较原标准,征求意见稿中有不少内容发生了变动。ehs.cn

 
PART.1
 
《环境空气质量监测点位布设技术规范(修订HJ 664-2013)》(征求意见稿)
据悉,本次标准修订,本着科学性、先进性和可操作性的原则,在《环境空气质量监测点位布 设技术规范(试行)》(HJ664-2013)基础上,根据《关于开展2021年度国家生态环境标 准项目实施工作的通知》(环办法规函〔2021〕312号),按照《生态环境标准管理办法》 (部令〔2020〕第17号)、《国家生态环境标准制修订工作规则》(国环规法规〔2020〕4 号)和《环境保护标准编制出版技术指南》(HJ565-2010)的有关要求,体现其管理思路, 将管理技术化和规范化,同时参考美国、欧盟、日本等国家的相关标准和文件要求,在我国 现有标准、规范和环境管理的实际要求的基础上,结合我国实际情况和当前世界的科学技术 水平,不断深入研究和完善,修订本标准并做到与现行监测网络布设技术规范的有机衔接。
 
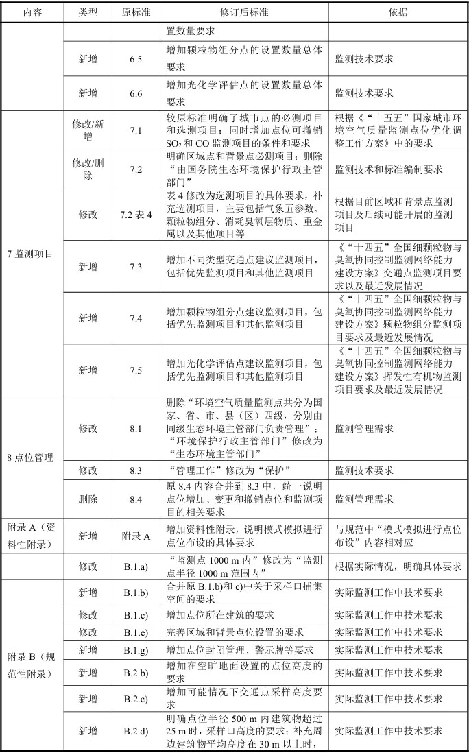
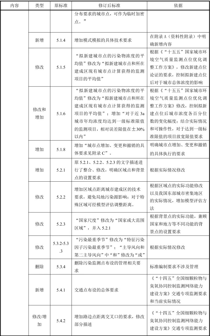
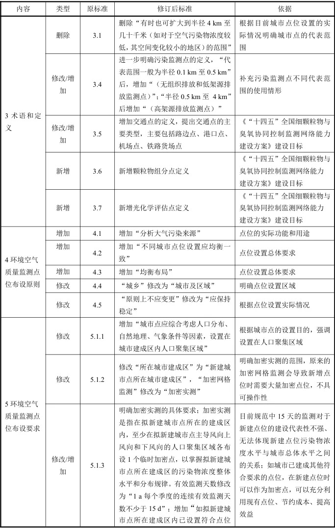
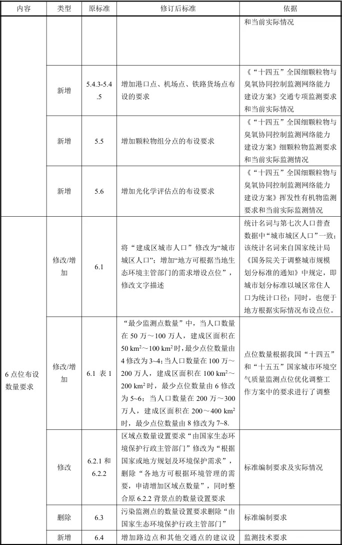
对《环境空气质量监测点位布设技术规范(试行)》(HJ664-2013)的内容进行修改、 增加、删除和调整,主要修订内容如表4:

 
PART.2
 
 
《〈环境空气 臭氧的测定 紫外光度法〉(HJ 590-2010)修改单》(征求意见稿)
 
根据《关于开展2025年度国家生态环境标准项目实施工作的通知》(环办法规函〔2025〕 243 号),《环境空气 臭氧的测定 紫外光度法》(HJ590-2010)修改单列入2025年标准 制修订项目,项目统一编号为2025-12。由中国环境监测总站承担本标准修订任务。修改单内容如下:
 
1、臭氧吸收系数单位换算 
 
《环境空气 臭氧的测定 紫外光度法》(HJ590-2010)适用于利用紫外光度法环境空 气中臭氧的瞬时测定及连续自动监测。因标准中相关技术内容符合现行臭氧监测技术要求, 故仅针对臭氧吸收系数进行变更。BIPM公布的臭氧吸收系数与HJ590中吸收系数的单位 不一致,分别为“cm²/mol”和“m²/µg”,二者可通过公式(2)换算。换算后的数值及其不确 定度如表3所示
 

 
表3 不同单位臭氧吸收系数

 
《环境空气 臭氧的测定 紫外光度法》(HJ590-2010)规定,臭氧在253.7nm处的吸 收系数为1.44×10-5m²/µg。该吸收系数与《空气质量-环境空气中臭氧的测定-紫外光度法》 (ISO 13964-1998)标准一致。经换算,新吸收系数为1.4214×10-5m²/µg。基于该吸收系数, 变更后臭氧浓度比变更前增加了约1.31%。 
 
2、方法原理
 
在HJ590标准的“3 方法原理”部分,公式(1)中α的定义由“α—臭氧在253.7nm处的 吸收系数,α=1.44×10-5m²/µg”修改为“α—臭氧在 253.7 nm 处的吸收系数,α=1.4214×10-5 m²/µg”。 5.3 分析步骤 在HJ 590 标准中“7 分析步骤”部分,公式(2)中的吸收系数由1.44×10-5修改为 1.4214×10-5。